华海诚科招股书年报自相矛盾,光大证券疑“双标”或失职
来源:壹财信
作者:唐 柯
8月30日,上交所官网披露了江苏华海诚科新材料股份有限公司(下称:华海诚科)的问询回复材料。
2016年5月,华海诚科曾在全国中小企业股份转让系统挂牌,于2020年12月摘牌。此次科创板IPO,华海诚科拟募集资金3.30亿元,保荐机构为光大证券,审计机构为中汇所。
采购数据自相矛盾
华海诚科是一家专注于半导体封装材料的研发及产业化的国家级专精特新“小巨人”企业,主要产品为环氧塑封料和电子胶黏剂,生产所需的主要原材料为填料(主要以硅微粉为主)、环氧树脂、酚醛树脂、添加剂(包括偶联剂、脱模剂、应力释放剂等助剂)等。
昆山如虹化工产品有限公司(下称:昆山如虹)作为华海诚科2020年度及2021年度的第五大、第四大供应商,主要向华海诚科提供环氧树脂。招股书中华海诚科向前五名原材料供应商采购名单显示,双方同期交易金额分别为1,039.78万元和1,677.15万元。
但在问询回复中,华海诚科还披露了报告期(指2019年至2021年)各期各类原材料的主要供应商采购情况。令人不解的是,2020年及2021年,华海诚科向昆山如虹采购普通环氧树脂单一产品的金额便达到了1,050.71万元和1,688.47万元,比招股书同期前五大供应商名单中的采购额还要多出10.93万元和11.32万元。
除了招股书与问询回复就同一供应商的交易金额出现矛盾外,华海诚科在新三板挂牌时所披露的年度报告同样与招股书采购数据存在出入。
华海诚科新三板2019年年报与招股书均显示,当期华海诚科向供应商CHANG CHUN PLASTICS CO,LTD的采购额均为788.30万元,然而年报显示当期对昆山如虹的采购额达到了663.36万元,昆山如虹却未能凭借该交易金额跻身招股书所示的前五大供应商名单(当期对第五大供应商大连连晟贸易有限公司的采购额为660.21万元)。
客户尚未成立即合作
前述提到,树脂为华海诚科生产所需的主要原材料之一,主要包括环氧树脂、酚醛树脂等。
据气派科技于2021年5月签署的招股书,2019年及2020年,其曾向华海诚科采购(性能相对普通的)树脂,采购金额分别为357.30万元及562.52万元,价格分别为24.25元/千克和24.15元/千克,价格相对稳定。
(截图源自气派科技招股书第330页)
华海诚科也在招股书中表示,公司销售原材料、辅料产生的营业收入将被计入其他业务收入中,然而据招股书,2019年及2020年,华海诚科的其他业务收入仅有20.49万元和11.73万元,不知与气派科技同期向其采购原材料产生的数百万元金额如何计量。
华海诚科的招股书除了与客户披露的公开信息存在矛盾,其问询回复也存在信披问题。
据问询回复第138页,华海诚科披露了大客户的基本情况。其中,华海诚科与客户苏州布拉则电子科技有限公司(合作对象还包括苏州道道新材料科技有限公司)在2012年开始合作,然而同一表格内却显示苏州布拉则电子科技有限公司的成立时间为2014年10月,企信网显示苏州道道新材料科技有限公司也直至2019年7月才成立。
(截图源自华海诚科问询回复)
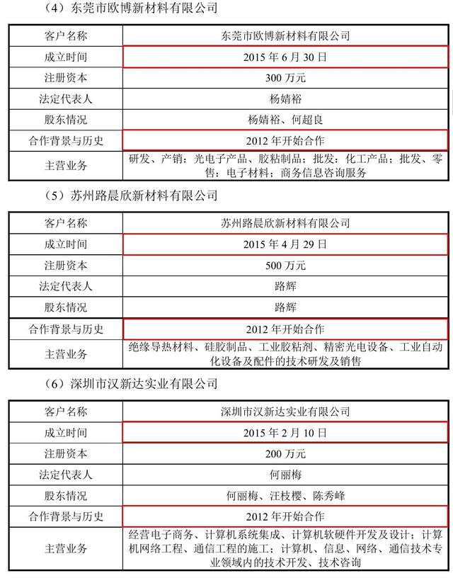
存在该种情形的还有与客户东莞市欧博新材料有限公司、苏州路晨欣新材料有限公司和深圳市汉新达实业有限公司的合作。问询回复披露华海诚科与上述三家公司均在2012年展开合作,但同一表格内却显示三家客户均成立于2015年,皆晚于同华海诚科开展合作的时间。
(截图源自华海诚科问询回复)
而关于关联交易,招股书与问询回复所列示的内容也不尽相同。
据招股书,银河微电为华海诚科持股5%以上股东杨森茂控制并担任董事长的企业,2019年度华海诚科对关联方银河微电的销售额为1,103.65万元。新三板2019年年报中,华海诚科将彼时公司第四大股东江苏新潮科技集团有限公司的实控人王新潮实际控制的企业(如彼时的江苏长电科技股份有限公司等)比照关联方进行披露,却未将银河微电比作关联方披露相关交易,且年度报告还显示,截至2019年年底,杨森茂共持有华海诚科10.61%的股份,为华海诚科第三大股东。
(截图源自华海诚科2019年年度报告第109页)
华海诚科2019年年度报告还显示,2019年公司向关联方长电科技(滁州)有限公司(彼时为股东江苏新潮科技集团有限公司的实控人王新潮实际控制的企业,下称:滁州长电)租赁冷库本期确认的租赁费为3.19万元;招股书却显示同期华海诚科对滁州长电的租赁费为4.47万元,与年报披露数据存在出入。
同时,招股书还显示其向关联方长电科技(宿迁)有限公司(彼时为股东江苏新潮科技集团有限公司的实控人王新潮实际控制的企业)承租仓库,租赁费为3.19万元,但新三板年报中并未披露长电科技(宿迁)有限公司的租赁交易,且该项费用与新三板年报中公司对滁州长电的租赁费用一致,不知两份公告对于该项交易是否存在混淆。
负责华海诚科新三板年报信披工作的为光大证券与中汇所,这两家中介机构同时还担任华海诚科本次IPO的保荐机构及审计机构,对于以上出现的信披“双标”问题,或需华海诚科及保荐机构、审计机构做出解释。

