青木股份“踩雷”H&M受株连,内忧外患或IPO前景不妙
来源:壹财信
作者:边 城
电商大潮下,各大品牌扎堆入驻天猫、京东、拼多多等大型电商平台,由此催生了一个新产业——电商代运营行业。青木数字技术股份有限公司(下称“青木股份”)就是这其中的佼佼者。
电商运营类企业近年纷纷选择上市,吸尽眼球,前有刚上市不久就发生“三八妇女节老板娘微博寻夫”而引发全网围观的丽人丽妆,而近日又曝出了青木股份代运营大客户H&M深陷“辱华风波”,一个家事丑闻,一个客户辱华,电商运营公司在社交媒体面前可谓“出尽风头”。
外患虽难以避免,但内忧令人无法理解。《壹财信》发现,青木股份报告期内毛利率下滑、增收不增利,但在问询回复中仍对利润预测充满信心;一边忙着理财一边募资补流,公司缺不缺钱要打上问号;另外六种核心技术,有一半是委托了外包公司帮助开发。
代运营品牌遭封杀
青木股份成立于2009年8月5日,电商代运营服务为其核心业务。青木股份所服务的品牌主要聚焦在大服饰行业,合作客户包括H&M、ECCO、班尼路等知名品牌,其中H&M品牌近日因辱华在中国摊上了大事。
据“央视频”报道,“H&M”近日声明抵制新疆产品,引发中国网友不满。天猫APP最新搜索结果显示,所有“H&M”和“HM”搜索均无结果,疑似遭天猫屏蔽。截至目前,京东、天猫、淘宝、拼多多、唯品会等电商平台均下架了H&M商品;H&M商场APP也遭多方应用平台下架。
此外,与H&M有合作的艺人黄轩、宋茜等也纷纷表示与H&M解除合作,主播薇娅下架涉及污蔑新疆棉品牌。
央视新闻、人民日报、共青团中央等多家官媒点名H&M,多名艺人接连发布声明称中止与H&M合作。
1947年H&M品牌在瑞典创立,是海恩斯莫里斯(上海)商业有限公司(下称“海恩斯莫里斯(上海)”)旗下的服饰品牌,Monki品牌为2009年被H&M收购的女装品牌。
2018年,青木股份开始与H&M、Monki合作,2018年至2020年1-6月,海恩斯莫里斯(上海)均为青木股份第三大客户,销售收入分别为2,185.16万元、4,243.91万元、2,135.90万元,占营业收入比例分别为7.15%、11.75%、10.46%。
H&M是青木股份报告期内合作的主要品牌,双方至今仍在紧密合作。通过H&M的天猫指定旗舰店,青木股份为H&M提供电商代运营服务;基于品牌需求为H&M提供品牌数字营销;同时还为H&M提供技术解决方案和会员管理相关的消费者运营服务。
据招股书,青木股份还为H&M运营“微淘”、“天猫品牌号”等公众号,为Monki品牌提供仓储物流服务。
截至招股书签署日,青木股份与海恩斯莫里斯(上海)还签有合同,其中电商代运营合同未明确规定结束时间,技术解决方案合同到2022年4月10日结束。
正值IPO审核期,青木股份重要服饰品牌客户被官媒点名,代运营的天猫旗舰店被“冷藏”,对青木股份来说,是一个不好的信号。
持续盈利能力存疑
不仅大客户被官方点名“身陷囹圄”,被天猫、京东等平台关进小黑屋,青木股份的自身盈利能力或也值得怀疑。
据招股书,青木股份主营业务涵盖电商销售服务、品牌数字营销、技术解决方案及消费者运营服务三大板块,其中电商代运营服务为其核心业务,电商代运营业务收入分别占营业收入的76.80%、57.83%、57.36%、53.59%。
报告期内, 2017年至2020年1-6月,青木股份主营业务收入分别为21,639.59万元、30,554.46万元、36,121.48万元以及20,426.35万元,2018年、2019年主营业务收入同比增长率分别为41.20%、18.22%。
同期,青木股份的归母净利润分别为5,389.04万元、3,915.81万元、4,351.80万元以及2,563.65万元,2018年、2019年归母净利润增长率为-27.34%、11.13%,2018年归母净利润出现大幅下滑,与营业收入40%以上的增速格格不入。
报告期内,青木股份多项业务毛利率均有所下滑,2017年至2020年6月末,电商代运营业务毛利率由61.89%降至59.87%;渠道分销业务由16.59%降至14.77%;电商渠道零售业务由57.07%升至59.11%;品牌数字营销业务由41.02%降至32.46%;技术解决方案及消费者运营服务业务由46.50%降至44.11%。除电商渠道零售业务外,青木股份其他业务的毛利率均呈下滑态势。
虽然2019年企业盈利恢复增长,但青木股份盈利能力仍面临挑战,在问询回复中,青木股份对2020年的营业收入和归母净利润保持乐观。根据预测,2020年度营业收入将达到6.3-6.6亿元,归母净利润将达到1.15-1.35亿元,反观已披露的2020年半年度财务数据,营业收入不足预测半数,归母净利润更是相差甚远,不知青木股份此番“夸下海口”底气何在?
不差钱仍募资补流
拟上市公司中,很多公司的募投项目中均设立了补充流动资金项目,用于公司开拓业务及日常运营。青木股份的募投项目中也设立了补充流动资金项目,拟补流1亿元。
据招股书,青木股份之所以补充1亿元的流动资金,是因为渠道分销、零售业务对流动资金要求较高,公司建设技术和数据能力需要持续的研发投入,而且未来业务规模扩大,流动资金需求也会提升。
但《壹财信》梳理招股书发现,2017年至2020年1-6月,青木股份账上银行存款分别有2,387.66万元、3,198.22万元、5,904.92万元、6,112.98万元,存款逐年增多,报告期内还分红7,000万元。
同时,青木股份还剩余了不少“闲钱”,每年都用于购买理财产品,2017年购买理财产品4,300万元,收回4,500万元;2018年购买理财产品13,100万元,收回10,300万元;2019年购买理财产品22,903万元,收回理财产品25,403万元;2020年1-6月,购买理财产品7,500万元,收回9,300万元。
另外,青木股份负债情况良好,流动负债占据绝大部分负债,其中占比最多的是应付职工薪酬,截至2020年6月末,银行借款仅有90万元;资产负债率也远低于同行均值。
显然,青木股份账上并不缺钱,巨资购买理财和进行分红,其募投项目中补充1亿元流动资金的合理性究竟何在?
核心技术外包开发
2017年至2020年1-6月,青木股份的研发费用金额分别为1,242.38万元、1,408.90万元、2,332.62万元及 1,876.70万元,相比同行,青木股份的研发费用率占比较高。
原因主要是由于青木股份技术解决方案及消费者运营服务需要组建技术团队开发自研系统,相关投入较大。
截至招股书签署日,青木股份拥有六项主要核心技术,均为非专利技术。六项核心技术分别为“电商自动化商品发布、商品页面生成和编辑技术”、“多渠道订单管理、库存分配、门店发货技术”、“全渠道智能运营平台信息融合技术 ”、“全渠道评价自然语言分析技术”、“组合营销技术”和“海量数据处理和分析系统”。
六项核心技术中,“全渠道智能运营平台信息融合技术 ”、“全渠道评价自然语言分析技术”、“组合营销技术”均与“数据磨坊”系统有关。
招股书称,六项核心技术的技术来源均为自主研发,但在问询回复中企业表示,青木股份自2019年12月开始与北京海港城科技有限公司(下称“北京海港城”)合作,双方签订合作研发协议,主要内容系“数据磨坊”系统开发。
因此,2020年上半年,北京海港城即进入青木股份前五大供应商行列,采购金额为538.42万元,占比5.46%,主要采购内容为技术合作开发。
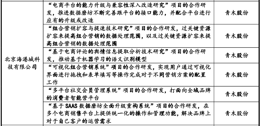
据招股书披露,青木股份向北京海港城采购内容系北京海港城以软件开发驻场外包的形式,为青木股份提供“数据磨坊”系统相关功能的开发,由青木股份提供场地,北京海港城提供外包开发服务人员到指定场地进行开发。
实际合作研发项目包括电商平台的能力升级与兼容性深入改造研究、组合营销扩容与提速技术研究、基于电商评论的舆情信息提取分析技术研究、可视化组合营销系统、多平台社交会员管理系统、数据磨坊重构系统。
据问询回复文件,青木股份与北京海港城合作项目均系对“数据磨坊”系统相关功能的优化与研发,在合作研发过程中,青木股份对研发项目做整体规划及把控,主持合作项目的研发程序。合作研发情况下,青木股份均制定严格的保密协议,并约定合作产生技术成果的全部知识产权归青木股份所有。
除此之外,青木股份还有其他合作研发项目,与广州爱斯通信科技有限公司合作开发内容主要系个别前端系统开发,与华南理工大学软件学院、仲恺农业工程学院自动化学院合作开发内容系系统个别功能的研发。
显然,青木股份作为一家拟创业板上市企业,多项核心技术由其他外包公司帮忙开发,其自身的研发技术能力值得怀疑。

