净利润大增90.23%-110.68%!华致酒行一季度业绩增长远超预期
华致酒行的高增长在2020年已展现明显苗头。
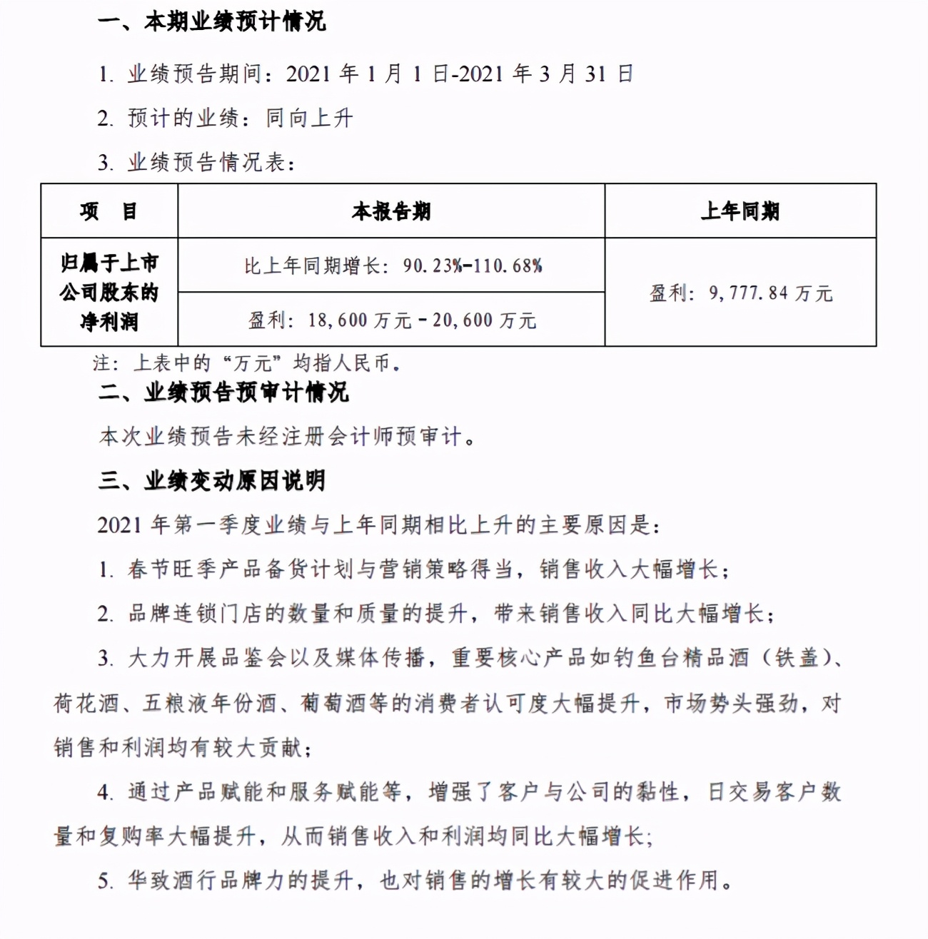
4月12日晚间,华致酒行发布《2021年一季度报告》(以下简称报告)。报告显示,华致酒行2021年第一季度归属于上市公司股东的净利润预计同比增幅高达90.23%-110.68%,预计获得盈利在18,600万元–20,600万元之间。
与上年同期相比,华致酒行今年第一季度业绩提升明显,这主要得益于旺季产品备货计划与营销策略得当、品牌连锁门店数量和质量双提升、重要核心产品消费者认可度大幅提升、日交易客户数量和复购率大幅提升四方面。
有行业人士透露,华致酒行近来大力开展品鉴会以及媒体传播,铁盖钓鱼台酒、荷花酒、五粮液年份酒等核心产品销售量和利润率提升明显,与客户间的黏性明显增强,从而使得销售收入和利润均出现同比大幅增长。
一、业绩增长明显加速的背后
其实,增长在2020年已展现明显苗头。据同期披露的《2020年年度报告》显示,2020年华致酒行在疫情的影响下仍完成了业绩的逆势增长,实现营业收入49.41亿元,同比增长32.20%;其中实现归属于上市公司股东的净利润3.73亿元,同比增长16.82%。
对于以上业绩的取得,华致酒行认为:一是积极拓展电商业务,华致优选运营状况良好;二是稳步推进连锁门店的全国布局,门店数量及质量稳步提升;三是直供网点数量大幅增长,营销人员大量增加,带动销售;四是进一步完善产品结构,加大对品牌和产品的市场推广力度。
梳理华致酒行近年来的主要举措后,酒业家发现,2019年起,华致酒行推出“华致优选”电商平台,让用户可以微信小程序在线下单;2020年,疫情又倒逼“华致优选”加速发展与创新,借助“宅家经济”,推出老八大名酒、十七大名酒、苏格兰威士忌、日本清酒、五粮液尖货、波尔多右岸、日威尖货等多场专题活动,让注册用户数增长显著,带动了电商渠道收入稳步增长。
与此同时,为华致酒行多渠道并举拓展营销网络,以顺应个人消费升级下的市场变化。2017年华致酒行筛选优质零售网点客户升级为“华致酒库”,2019年迭代为“华致名酒库”,2020年又积极推动优质零售网点客户转型成为华致名酒库。而为支持业务发展,华致酒行还大量引进外部优秀营销人才,将营销管理团队扩充至2000人,提出并实施“700项目”以进一步扩大全国营销网络体系辐射范围。
此外,凭借在产品遴选与开发、销售与推广等方面积累的丰富经验,再加上全面的销售渠道和大量的终端客户,2020年华致酒行在原有优质和保真的酒类产品的基础上,又推出了荷花酒荷花传奇系列、大规格42°四开国缘及其生肖纪念酒、奔富特瓶Lot.618加强型白葡萄酒、拉菲罗斯柴尔德家族“小拉菲”多哈米隆酒庄干红葡萄酒、“小小拉菲”拉菲波亚克红葡萄酒等新品,签约并首发汾酒战略产品青花汾酒30复兴版,进一步完善了产品结构,满足消费多元化需求。
对于2020年的业绩取得的内因,有业内人士向酒业家表示,得益于进一步巩固并深化了与国内外知名酒厂及酒商的长期合作关系,完善并优化了覆盖全国的“毛细血管式”的全渠道营销网络,有效扩大了酒水流通领域国内市场领先的地位。
对于其外因,酒业战略咨询专家铁犁认为,这得益于居民收入增加及城镇化率提升推动下的消费需求增长,尤其是国家层面颁布的多条促进消费硬举措,加速了酒类流通行业新一轮洗牌的进程,酒类流通企业呈现了优胜劣汰的变化,竞争格局发展呈现集中化态势,作为国内酒类流通领域的首家A股上市企业,华致酒行赢得先机。
二、业界看好华致酒行下一步发展
对于华致酒行下一步发展走势,多数证券机构极为看好,纷纷给出买入、增持等建议。
“门店扩张叠加结构改善,中长期集中度有望持续提升。”国盛证券指出,华致酒行业绩符合预期,门店数量质量增速亮眼,尤其是门店数量每年约有 40%以上的增长,定制酒占比约10%,有望持续改善盈利能力。
“营收持续加速,新增拍卖业务开启酒生态服务体系。”天风证券认为,作为酒类流通渠道龙头,华致酒行依托强大的产品定制能力及全球采购资源, 搭建一体化 B2B 供应链管理平台,顺应品牌化、规模化、连锁化、专业化 趋势,市场空间广阔,有望成为“中国的南方酒业”。
“兼具新品开发及产品筛选优势。”银行证券表示,华致酒行的产品筛选及开发,为其持续创造新的业务增长点,是业务增长的有力保证,再加上连锁酒行、华致酒库、华致名酒库、零售网点、KA 卖场、团购、电商、终端供应商在内的全渠道营销网络体系,各渠道优势互补、相互渗透、相互促进,可为消费者提供覆盖全国、扁平化、高效率的保真商品供应体系。
专注于连锁经营发展战略研究的酒类营销专家张建华看好华致酒行下一步发展。
张建华指出,品牌优势、产品保真体系优势、优秀团队管理优势、精品酒水全品类产品体系优势、成本管控优势、产业链信息化管理优势、多元化产品服务优势等是华致酒行持续稳健经营的最重要保障,增强了产业上下游黏性,让各渠道优势互补、相互渗透、相互促进,提高了公司整体竞争力和针对消费者的丰富消费体验。
专注于渠道研究的白酒咨询专家杨承平向酒业家表示,在消费升级、酒品个人消费增多的大趋势下,酒类流通市场的整合程度和集中度还有较大提升空间,这使得京东、阿里、物美、永辉等零售企业大势涌入酒类流通领域。
显然,持续拓展产品品类、不断完善产品结构、积极扩张电商业务,探索线上线下联动的“新零售”模式,将为华致酒行再启新航储备最强力量。
近年来,华致酒行品牌门店客户数量(含华致酒行、华致名酒库)大幅增长,渠道建设不断丰富,门店范围现已覆盖全国,品牌门店数量屡创历史新高,与20多家大型商超展开了深入合作,拥有众多可以持续消费的重点客户资源,并在京东、天猫等线上电商平台上开设电商旗舰店,行业地位稳步提升。
在现有全渠道营销网络体系基础上,华致酒行还将积极响应降低流通成本,提高流通效率的行业诉求,积极拓展零售网点、KA卖场、团购客户、电子商务客户,在全国700个名酒销售旺盛地区铺设“公司——销售终端——消费者”的销售模式,直接向销售终端供货,免除传统流通渠道的中间环节,建立起覆盖全国、扁平化、高效率的直供网络。
三、2021年要完成4件大事
对于未来发展战略,华致酒行也早有了明确规划。
在3月23-24日召开的华致酒行2021年工作年会上,华致酒行董事长吴向东为今后的工作和成长指明了方向。华致酒行经营第一责任人兼执行总裁李伟详细地阐述了2021年华致营销管理工作的思路和方向。
华致酒行表示,将秉承“精品、保真、服务、创新”的经营理念,致力于为消费者提供优质、保真的精品酒水;以遍布全国的销售渠道为基础,顺应行业发展趋势,整合渠道、运营、品牌和研发资源,实现持续、稳定、健康发展,成为具有国际影响力的精品酒水营销和服务商。
2021年,华致酒行将坚守初心,以保真体系和严苛管理筑牢品牌信用基石,持续增强产业链上下游的黏性,紧抓机遇拓展全渠道销售网络,做好上至国内外知名酒企的深度合作,下至终端网点和消费者的精细化服务。同时,加速数字化转型,积极发展电商平台华致优选,实现对用户消费全场景需求下的个性化、精准化、快捷化响应。
具体而言,就是要完成“新零售模式下的酒类营销生态服务体系建设”、“加快新品开发和运营”、“加快数字化转型打造线上线下相结合的全渠道营销网络体系”和“加强人力资源管理充分发挥人才优势”四件大事。

